BB贝博艾弗森官方网站
欢迎您访问BB贝博艾弗森官方网站官方网站
搜索
International Students
网站首页
学院概况
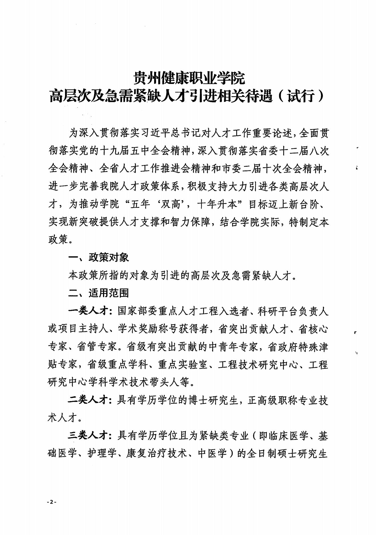
学院简介
现任领导
组织机构
校园文化
校园实景
学院视频
新闻中心
学院要闻
通知公告
系部动态
媒体聚焦
师生风采
传媒中心
机构设置
党政管理机构
教学机构
教辅机构
群团组织
招生就业
交流合作
校际合作
校企合作
对外交流
信息公开
基本信息
信息公开指南
依申请公开
信息公开年度报告
规章制度
经费管理
工作计划
学校采购
应急管理
人事师资
办事指南
专题专栏
互动信箱
书记信箱
院长信箱
师德师风投诉
国际学生
首页
>
新闻中心
>
通知公告
BB贝博艾弗森官方网站高层次急需紧缺人才引进相关待遇(试行)
日期:2023-02-26 来源: 发布人:gzjkzyxy 作者: 编辑: 审核人:gzjkzyxy 浏览量:
4871
收藏本文
打印本文
操作>>
核发:gzjkzyxy
点击数:4871
【
收藏本页
】
上一篇:
BB贝博艾弗森官方网站关于2022年第四季度公开招聘专职辅导员笔试公告
下一篇:
BB贝博艾弗森官方网站2023年分类考试招生章程(学校代码:0023)
返回首页
关闭页面