BB贝博艾弗森官方网站2025级新生军训服装供应商准入招标方案
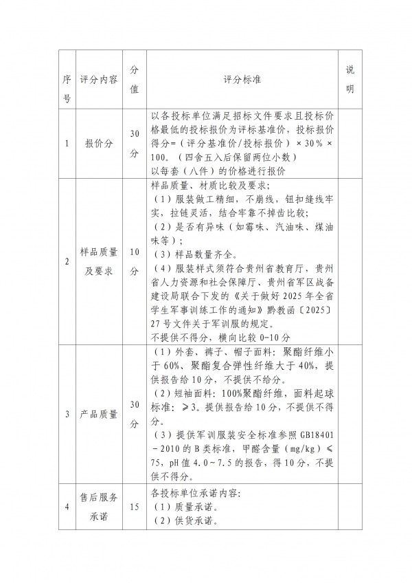
为确保2025级新生军训工作的顺利开展,提高学生的爱国热情和集体荣誉感,扎实有效高标准完成新生军训工作。我院特对2025级新生军训服装供应商准入进行招标。
一、军训服装材质要求、图片、数量及价格
1.服装相关要求。
①外套、裤子、帽子面料:天蓝颜色(见图),聚酯纤维小于60%、聚酯复合弹性纤维大于40%,经久耐用防拉耐磨、撕破强度好、不起球、不变型,防紫外线,透气耐磨,速干。
②短袖面料:白色颜色(见图),100%聚酯纤维,面料起球标准:≥3,防紫外线,透气,耐磨,速干。
③帽子:天蓝色帽、大帽檐、带帽徽。
④编制(内)外腰带(宽)各一条:颜色为军绿色或黑色,结实耐用。
⑤鞋:迷彩色或黑色的布面、鞋底耐磨、不断底断面。
2.参考图片:
![]()
![]()
![]()
![]()
3.预计数量:4300套,以参加军训的新生人数为准。
4.军训服装八件套(外套、裤子、短袖、帽子、帽徽、编织内外腰带各一条、鞋、)价格:每套不高于100元。
二、质量验收及售后服务要求
1.供应商在必须2025年8月25日组织货源到位,须提供服装有效的质量检测合格证。如无合格证,院方将取消其准入供应资格。
2.验收工作组成员及供货商现场对产品抽样送第三方进行检测并出据检测报告(所产生的费用由供货商负责)。如质量不符要求或与准入样品不符,学院将取消其准入资格,由此造成的一切损失学院将按照法律程序追究其相应责任。
3.若准入供应商供货出现延误,每延误一天须按4300套销售量总收入的1%缴纳违约金,新生报到之日服装仍不到位,将取消其准入资格。
4.中标方自行负责销售,销售时需将中标合同及公司营业执照复印件张贴在销售台明显位置,禁止与学生发生言语或肢体冲突,自行掌控销售数量,因生源或其它因素造成产品积压或资金损失由中标方自己承担。同时必须做好学生军训期间服装售后服务工作。
三、招标方式、中标原则
1.招标方式:
本次采用竞争性磋商确定,本次磋商投标报价为一次性报价,采购人只接受唯一报价,不接受任何可变、可选择的报价,即在投标有效期和合同有效期内,该报价固定不变。在BB贝博艾弗森官方网站校园官网通知栏公示,投标单位现场报名,开标现场递交投标文件参与投标(法定代表人直接参加投标,须出具法定代表人身份证明、身份证原件及复印件;法定代表人授权代表参加投标,须出具法定代表人授权委托书、身份证原件及复印件),有效投标须满足三家,不足三家作废标处理。
2.中标原则:
采用综合评分法:响应文件满足磋商文件全部实质性要求且按评审因素的量化指标评审得分最高的供应商为成交候选供应商。评审委员会认为投标单位的报价明显低于其他通过符合性审查投标单位报价的,须在评审现场合理的时间内提供书面说明,不能证明其报价合理性的,评审委员会将视为无效投标。中标公示结束后3个工作日内与采购单位签订合同。
3.开标现场,投标商须提供一套样品(样品不全,不得参与投标);
![]()
![]()
注意:1.投标人迟到,将不准入会;2.如对项目有异议请咨询陈老师18798009020
四、投标文件必须包含以下材料
(1)具有独立承担民事责任的能力,具备合法经营资格。提供有效的营业执照等证明材料;
(2)法人经办需提供法人身份证复印件;委托代理人经办需提供法人授权委托书、法人和授权代理人身份证复印件;
(3)“信用中国”网站(www.creditchina.gov.cn )和政府采购严重违法失信行为记录名单(http://www.ccgp.gov.cn/search/cr/ )查询的信用记录情况(对列入失信被执行人、重大税收违法案件当事人名单、政府采购严重违法失信行为记录名单的供应商,应当拒绝其参与政府采购活动,如查询结果显示“没查到您要的信息”,视为没有上述三类不良信用记录。)查询截止时间:报名时间至开标时间期间;信用信息查询记录和证据留存方式:投标人提供查询记录截图(制作于标书内,两个网站均需要查询);
(4)本项目不接受联合体报价。
五、投标资料编制要求
1.投标文件份数:纸质文件壹份。
2.投标文件的制作与装订要求:须使用A4纸打印,胶装、编制目录、页码。
3.封套上标记要求:竞标人应对投标文件进行密封,并标明项目名称、招标人名称、投标人名称,注明“开标时间以前不得开封”等字样,加盖投标单位公章。
4.签字或盖章要求:投标文件按格式要求盖章、签字;投标文件须逐页加盖投标单位公章。
六、投标资料组成
1.报价单(格式自拟,必须包含分项报价);
2.法定代表人身份证明复印件或授权委托书,委托人身份证复印件;
3.资格性审查材料;
4.投标单位认为有必要提交的其他材料。
七、报名及竞选的时间安排
1.报名时间:2025年8月20日--8月21日;
2.报名地点:后勤处综合科办公室陈老师处(18798009020)报名登记,报名时提交有效的工商营业执照副本(复印件加盖公章)、法定代表人授权书(原件)、被委托人身份证复印件。
2.开标时间:2025年8月22日下午14:00
3.开标地点:行政楼二楼五会议室
BB贝博艾弗森官方网站
2025年8月13日
